Просмотр этой темы:
1 анонимных пользователей
|
Технический Директор
![]() Зарегистрирован:
08.02.2009 20:08 Из: Днестровск
Сообщений:
2703
![]() |
Пиковый индикатор мощности звуковой частоты
Он индицирует четыре градации выходной мощности усилителя (1, 3, 9 и 18 Вт) на нагрузках сопротивлением 4 и 8 Ом. Время индикации - не менее 0,5 секунды, даже если длительность перегрузки составляет всего 10 микросекунд. Наладка: 1. Переключатель установить в положение 4 Ом. 2. Подать на вход постоянное напряжение 2 В, вращать R1 до загорания цифры 1. 3. Подать на вход постоянное напряжение 3,46 В, вращать R2 до загорания цифры 3. 4. Подать на вход постоянное напряжение 6 В, вращать R3 до загорания цифры 9. 5. Подать на вход постоянное напряжение 8,49 В, вращать R4 до загорания цифры 18. 6. Переключить в положение 8 Ом. 7. Подать на вход постоянное напряжение 2,83 В, заменить постоянный резистор 3 кОм переменным, вращать до загорания цифры 1. 8. Замерить сопротивление на этом переменном резисторе и заменить его на постоянный. P.S.: кнопка Push служит только для первоначального запуска схемы в симуляторе. В реальном устройстве эта кнопка не нужна. Здесь в симуляции можно подать на вход звуковой файл wav и изменяя напряжение амплитуды сигнала, проследить как отрабатывает этот пиковый индикатор. Правда симулятор с большим трудом справляется с этой задачей. Прикреплённый файл: simulide_ODkr4ze3Au.gif (188.21 KB)![]() Pikovqy indikator vqhodnoy moschnosti ZCH.zip Размер: 5.01 KB; Просмотры: 36
Отправлено: 01.11.2025 22:48
|
|
|
Технический Директор
![]() Зарегистрирован:
08.02.2009 20:08 Из: Днестровск
Сообщений:
2703
![]() |
Вернёмся к нашим микроконтроллерам. На мой взгляд - прекрасный проект. Прикреплённый файл: simulide_zeR0HE2GJy.gif (344.33 KB)![]() Izmerjaem temperaturu.zip Размер: 4.44 KB; Просмотры: 36
Отправлено: 02.11.2025 1:22
|
|
|
Технический Директор
![]() Зарегистрирован:
08.02.2009 20:08 Из: Днестровск
Сообщений:
2703
![]() |
Навеяло из
Прикреплённый файл: simulide_0yaUAHN4W3.gif (62.79 KB)![]() Perekljuchatel trjoh girljand v1.1.zip Размер: 1.77 KB; Просмотры: 33
Отправлено: 02.11.2025 15:32
|
|
|
Технический Директор
![]() Зарегистрирован:
08.02.2009 20:08 Из: Днестровск
Сообщений:
2703
![]() |
Бывает такое, если скетч при компиляции в симуляторе выдаёт ошибку, несмотря на любые попытки разобраться в чём дело, просто создайте новую папку и сохраните туда свою схему и скетч. Помогает, ошибка перестаёт появляться.
Отправлено: 04.11.2025 18:13
|
|
|
Технический Директор
![]() Зарегистрирован:
08.02.2009 20:08 Из: Днестровск
Сообщений:
2703
![]() |
S1 - в симуляторе имитирует плохой контакт. Включая и отключая S1 в динамике слышен треск. Прикреплённый файл: Bad contact indicator.gif (60.22 KB)![]() Bad contact indicator.zip Размер: 55.62 KB; Просмотры: 39
Отправлено: 16.11.2025 23:09
|
|
|
Технический Директор
![]() Зарегистрирован:
08.02.2009 20:08 Из: Днестровск
Сообщений:
2703
![]() |
Прикреплённый файл: Power surge protection unit.gif (41.90 KB)![]() Power surge protection unit.zip Размер: 48.16 KB; Просмотры: 24
Отправлено: 19.11.2025 20:46
|
|
|
Технический Директор
![]() Зарегистрирован:
08.02.2009 20:08 Из: Днестровск
Сообщений:
2703
![]() |
Простой выключатель для микродрели
Для сверления отверстий в печатных платах радиолюбители чаще всего используют микродрели, представляющие собой снабжённый кнопочным выключателем миниатюрный электродвигатель с закрепленным тем или иным способом на его валу сверлом. Однако механический выключатель довольно быстро выходит из строя, да и рывок при пуске двигателя мешает нормальной работе. Для устранения этих недостатков разработан простой выключатель, схема которого представлена на рисунке. Работает он следующим образом. При подаче питания транзистор VT1 (IRF510) закрыт, электродвигатель M1 постоянного тока обесточен. Замыкание кнопки Push-1 приводит к тому, что на затвор транзистора через резистор R3 и кнопку Push-1 подается напряжение с параметрического стабилизатора, выполненного на стабилитроне VD1 (1Z7.5A) и резисторе R1. Благодаря конденсатору С1 оно нарастает довольно медленно, и двигатель запускается более плавно, чем при подаче напряжения через контакты кнопки. При размыкании контактов Push-1 конденсатор разряжается через резисторы R2 и R3 и транзистор VT1 закрывается, обесточивая двигатель. Устройство начинает работать при напряжении питания около 6 В. Стабилитрон VD2 (BZX84C12) защищает транзистор от пробоя статическим электричеством, диод VD3 (1N4007) — от пробоя противо-ЭДС, возникающей при выключении электродвигателя, a VD4 (66SM4002) защищает устройство от напряжения питания неправильной полярности. Выбор деталей зависит от мощности и рабочего напряжения электродвигателя. Автор использовал двигатель на напряжение 27 В при токе до 1,5 А (его тип, к сожалению, установить не удалось). Стабилитроны применены импортные: VD2 с напряжением стабилизации 10...15 В, a VD1 — примерно 7 В. Особо нужно остановиться на выборе последнего: дело в том, что полевые транзисторы разных типов имеют разные значения порогового напряжения и крутизны характеристики. Так, для указанного на схеме транзистора IRF510 нужен стабилитрон с напряжением стабилизации около 7 В, а для других может быть достаточно, если оно будет равно и 5 В. Если напряжение стабилизации слишком велико, двигатель будет запускаться рывком, а если мало, транзистор может открываться не полностью и труднее будет запускаться двигатель. Двигатель лучше применить на напряжение 18...27 В. Прикреплённый файл: Simple switch for micro drill.gif (127.48 KB)![]() Simple switch for micro drill.zip Размер: 122.86 KB; Просмотры: 23
Отправлено: 22.11.2025 17:10
|
|
|
Технический Директор
![]() Зарегистрирован:
08.02.2009 20:08 Из: Днестровск
Сообщений:
2703
![]() |
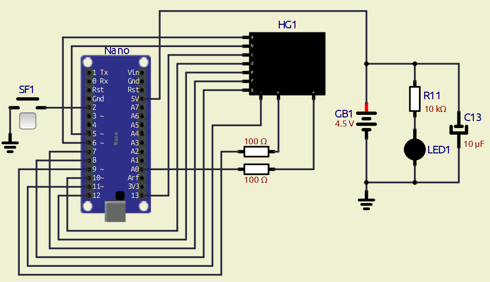
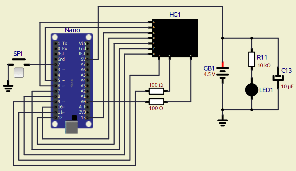
Велоспидометр на Arduino
В статье описано несложное устройство, позволяющее оценить скорость движения велосипеда и пройденное им расстояние. Спидометр выполнен на основе платы Arduino Pro mini с микроконтроллером ATmega168, к которой подключён двухразрядный семиэлементный светодиодный индикатор, датчиком вращения колеса служит магнитоконтактный охранный извещатель ИО 102-2. Катаясь на велосипеде по лесам и полям, всегда хочется узнать, какое расстояние преодолено, удалось ли "сильно разогнаться". Ответы на эти вопросы может дать велокомпьютер, который без проблем можно приобрести в спортивном магазине, однако цена этого прибора вполне ощутима, да и всегда хочется решить подобную проблему самому. В качестве "мозга" системы удобно использовать простой, недорогой и широко распространённый микроконтроллер, а ещё лучше — готовую микроконтроллерную плату Arduino. Выводить измеренные параметры можно на светодиодный или жидкокристаллический многоразрядный индикатор. Информацию о вращении колеса велосипеда проще всего снимать с помощью магнита и геркона. Когда появилось время, желание и необходимые материалы, за пару вечеров родился самодельный велоспидометр. Возможности его, конечно, весьма скромны, но открытость конструкции позволяет при желании постоянно расширять его возможности. Всю необходимую информацию о движении велосипеда можно получить, измеряя период вращения его колеса. Зная длину окружности колеса и число его оборотов за поездку, несложно вычислить пройденное расстояние. А поделив длину окружности на длительность одного оборота, получим скорость движения. Датчик вращения колеса может быть оптическим, индукционным, на эффекте Холла и пр. Наиболее простой и дешёвый вариант — магнит на спице колеса, а на его вилке — геркон. Все продаваемые велокомпьютеры оснащены датчиками именно такого типа. Однако допустимое число срабатываний геркона за срок его службы ограничено. Например, геркон из магнитоконтактного извещателя ИО 102-2, широко применяемого в охранных системах, выдерживает всего 1000000 замыканий-размыканий. До отказа такого датчика оснащённое им колесо диаметром 0,7 м сможет проехать около 2200 км. Не так уж и много, но вполне достаточно для обычного велосипедиста. Схема велоспидометра показана на рисунке. Может быть применена и любая другая из плат многочисленного семейства Arduino не только с указанным выше микроконтроллером, но и с ATmega328, и даже ATmega88 или ATmega8. Имеющийся на плате светодиод LED1 показывает наличие напряжения питания. Чтобы уменьшить число резисторов, ограничивающих ток через элементы индикатора, и уменьшить ток нагрузки выходов микроконтроллера, применена не обычная поразрядная, а поэлементная динамическая индикация. Это позволило обойтись всего двумя ограничивающими ток резисторами R1 и R2 без дополнительных усилителей. Максимальный ток, протекающий через выходы A0 и D9, не превышает допустимых для них 40 мА, так как требуется включать одновременно только по одному элементу в каждом разряде. Геркон SF1, кратковременно замыкающийся под действием магнита при каждом обороте колеса, подключён к выводу D2, альтернативная функция которого — вход запроса внешнего прерывания INT0. В качестве нагрузки геркона использован включенный программой внутренний резистор микроконтроллера, соединяющий вывод D2 с плюсом питания. Подавление неизбежного дребезга контактов геркона также выполняет программа. Источником питания служит батарея GB1 из трёх гальванических элементов типоразмера ААА. Не слишком высокая экономичность велоспидометра (потребляемый ток при погашенном индикаторе — около 25 мА, при включённом — 50 мА) частично скомпенсирована программными средствами. Индикатор гаснет на стоянке, а при движении работает в прерывистом режиме (1с — включён, 0,6 с — выключен). Чтобы добиться устойчивой работы датчика оборотов колеса, необходимо подобрать правильное взаимное расположение магнита и геркона. Программа lnt_2razr_segm_2.ino поможет это сделать. После загрузки в Ardumo с помощью среды разработки Ardumo IDE она станет выводить на индикатор текущее число замыканий геркона, которое с каждым оборотом колеса должно увеличиваться на единицу. Рабочую программу велоспидометра lnt_2razr_segm_ 4.ino также загружают с помощью Arduino IDE. После подачи питания процедура начальной установки Setup() присваивает всем переменным исходные значения и выключает индикатор. Переменной var_i, задающей вид выводимой на индикатор информации, она присваивает значение 5 (отображение номера версии программы), а вектору внешнего прерывания по входу INT0 — указатель на процедуру обслуживания этого прерывания. В основном цикле Loop(), в зависимости от значения переменной var_i, устанавливается один из следующих режимов индикации: 1 — вывод в течение 1 с пройденного велосипедом с момента включения питания велоспидометра расстояния в километрах, признаком чего служит включенная десятичная запятая в младшем разряде индикатора; 2 или 4 — в течение 0,6 с индикатор выключен; 3 — вывод в течение 1 с текущей скорости движения велосипеда в километрах в час, которую программа вычисляет как длину окружности колеса, делённую на интервал времени между двумя последовательными замыканиями геркона; 5 — вывод в течение 1 с номера версии программы. По изменению состояния счётчика оборотов колеса за последние 10 с определяется факт движения велосипеда. Если изменений нет, программа гасит индикатор. Далее выполняется цикл развёртки изображения на индикаторе: программа поочерёдно подаёт низкий логический уровень на одноимённые катоды обоих разрядов индикатора, а на анодах тех разрядов, в которых соответствующий элемент должен светиться, устанавливает высокие логические уровни. Переход от элемента к элементу происходит каждые 3 мс. Процедура обработки запроса внешнего прерывания сначала устраняет влияние дребезга геркона, для чего через 50 мс проверяет его состояние повторно. Если замыкание геркона подтверждено, то вычисляется время, прошедшее после предыдущего подтвержденного замыкания (длительность оборота колеса), и увеличивается на единицу содержимое счётчика оборотов. В велоспидометре отсутствуют какие-либо органы управления, даже выключатель питания. Это сделано умышленно, чтобы во время движения не отвлекать внимание велосипедиста на управление прибором. Перед началом поездки нужно открыть крышку футляра спидометра и подключить к плате Arduino с помощью разъемов провода от батарейного отсека и от геркона. После этого на плате должен включиться индикатор питания (светодиод LED 1) и коротко вспыхнуть светодиод на плате Arduino. По завершении работы программы-загрузчика светодиод на плате станет светить непрерывно, а на индикатор HG1 на секунду будет выведен номер версии программы. Затем программа переходит в рабочий режим. На индикаторе попеременно (по 1 с с паузами по 0,6 с) отображаются пройденное расстояние и скорость движения. Сразу после включения значение скорости минимально — 0,1 км/ч. Если значение выводимого на индикатор параметра меньше 10, то оно отображается с одним десятичным знаком после запятой. В противном случае выводится только двухзначная целая часть значения. Таким образом, ездок не сможет подтвердить "инструментально", что он разогнался до скорости более 99 км/ч или проехал более 99 км без остановок. Индикатор включается при первом же замыкании геркона датчика вращения колеса. А после остановки он продолжает работать ещё 10 с, показывая пройденное расстояние и последний отсчёт скорости. Следует иметь в виду, что пройденное расстояние прибор в своей энергонезависимой памяти при выключении питания не запоминает, поскольку это не имеет большого смысла — слишком мала разрядность индикатора. Куда интереснее знать расстояние, преодоленное в текущей поездке. Поэтому при каждом включении питания отсчёт расстояния начинается с нуля. Велоспидометр получился чрезвычайно простым и недорогим. Им можно похвастаться перед знакомыми как сделанным своими руками, а не купленным в магазине. Устройство испытано на деревенском бездорожье и, как ни странно, показало вполне достойные результаты Пройдено несколько десятков километров, достигнута скорость 32 км/ч (с горки по ухабам). Надо признать, что описанный велоспидометр пока не лишен недостатков. Он требует частой замены элементов питания, показания светодиодного индикатора плохо различимы при ярком солнце, всё-таки нужен какой-либо орган управления для выбора режимов работы. Проблемы вполне решаемы — требуются лишь время, энтузиазм и фантазия. Прикреплённый файл: Arduino-based bicycle speedometer 1.gif (241.73 KB)![]() Arduino-based bicycle speedometer 2.gif (649.09 KB)![]() Arduino-based bicycle speedometer.zip Размер: 64.71 KB; Просмотры: 25
Отправлено: 22.11.2025 23:00
|
|
|
Технический Директор
![]() Зарегистрирован:
08.02.2009 20:08 Из: Днестровск
Сообщений:
2703
![]() |
Простой источник образцового напряжения
Полевые транзисторы часто используют для поддержания стабильного тока. Собрав устройство по схеме, изображенной на рисунке получим источник образцового напряжения. Регулируя подстроенным резистором R1 отрицательное (по отношению к истоку) напряжение на затворе VT1, можно установить ток через стабилитрон от десятков микроампер до 10 мА (для Д818Е — 3...10мА при выходном стабилизированном напряжении около 8,5 В). Транзистор VTI — можно серии КП302 или КПЗ0З с начальным током стока не менее необходимого. Стабилитрон VD1 — маломощный с номинальным напряжением стабилизации 5...10 В. Сопротивление резистора R1 — от сотен килоом до единиц мегаом. После установки требуемого выходного напряжения его целесообразно заменить делителем из двух постоянных резисторов, так будет надёжнее. Прикреплённый файл: Источник образцового напряжения.gif (21.64 KB)![]() Источник образцового напряжения.zip Размер: 23.72 KB; Просмотры: 31
Отправлено: 23.11.2025 0:12
|
|
|
Технический Директор
![]() Зарегистрирован:
08.02.2009 20:08 Из: Днестровск
Сообщений:
2703
![]() |
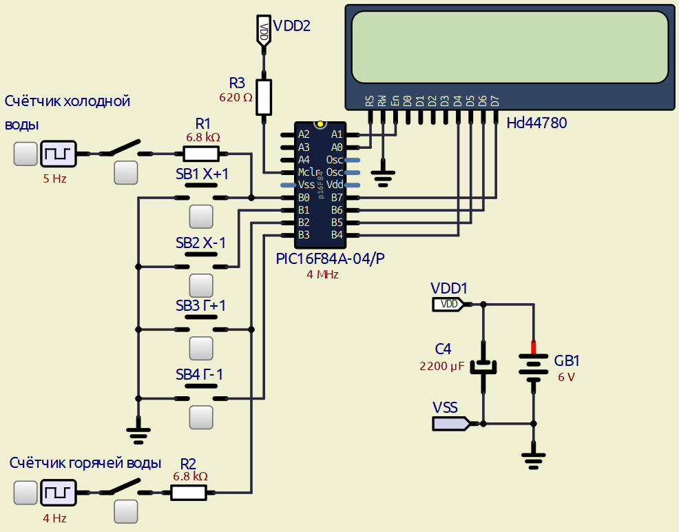
Повторитель показаний бытовых счётчиков воды
Предлагаемое устройство даёт возможность постоянно дублировать показания квартирных счётчиков расхода горячей и холодной воды, часто установленных в весьма неудобных для снятия показаний местах. Его же можно применить и для других целей, например, как счётчик витков, деталей на конвейере или подсчёта посетителей. Бытовые счётчики холодной и горячей воды, имеющие в названии индекс И, уже оборудованы герконом, замыкающимся и размыкающимся при прохождении через счётчик определённой порции воды. Например, у счётчиков СВ-15ИХ и СВ-15ИГ это происходит через каждые десять литров. Последовательно с герконом и параллельно ему в каждом датчике установлены резисторы, поэтому сопротивление контрольной цепи при разомкнутом герконе — около 6 кОм, а при замкнутом — около 1 кОм. Это сделано для того, чтобы при дистанционном считывании показаний можно было автоматически определить обрыв или короткое замыкание соединительной линии. В рассматриваемом приборе возможность автоматического контроля неисправности не использована. Но чтобы обеспечить надёжную фиксацию микроконтроллером состояния герконов, пришлось включить последовательно в их цепи резисторы R1 и R2. Так как имеющиеся в микроконтроллере резисторы, соединяющие его входы с плюсом питания, имеют значительный разброс сопротивления, резисторы R1 и R2, возможно, придётся подобрать. В программе микроконтроллера организованы два независимых счётчика замыканий герконов. Каждое замыкание добавляет к содержимому соответствующего счётчика десять литров. Накопленные значения выводятся на индикатор в кубических метрах. Предусмотрены также кнопки (SB1, SB2 — для счётчика холодной воды и SB3, SB4 — для счётчика горячей воды), нажатиями на которые в начале работы повторителя добиваются совпадения его показаний с показаниями механических счётчиков. Питают прибор от батареи GB1 из четырёх гальванических элементов типоразмера АА. Он потребляет от них ток 2,5 мА. Работоспособность микроконтроллера, согласно его паспортным данным, сохраняется при напряжении питания от 3 до 6 В. Одного комплекта элементов хватает на два-три года непрерывной работы (без использования подсветки индикатора). Накопленного в конденсаторе С4 заряда достаточно, чтобы сохранить работоспособность прибора в течение 30 с после отключения батареи питания. Этого времени вполне достаточно для замены её израсходованных элементов. Питать прибор можно и от любого источника напряжения 5 В. Собранное без ошибок устройство начинает работать сразу. Нужно лишь отрегулировать подстроенным резистором контрастность изображения на его индикаторе, а кнопками SB1—SB4 установить на нём значения, равные показаниям счётчиков воды на данный момент. Программа микроконтроллера и файл печатной платы в формате Sprint Layout 6.0 имеются в архиве к сообщению. В оригинале двухстрочный ЖКИ MT-16S2D и отображаются буквы "Х-" и "Г-". Данный симулятор не поддерживает в ЖКИ кириллицу.
Отправлено: 23.11.2025 1:59
|
|



simulide_ODkr4ze3Au.gif (188.21 KB)
Pikovqy indikator vqhodnoy moschnosti ZCH.zip







