Просмотр этой темы:
1 анонимных пользователей
|
Технический Директор
![]() Зарегистрирован:
08.02.2009 20:08 Из: Днестровск
Сообщений:
2727
![]() |
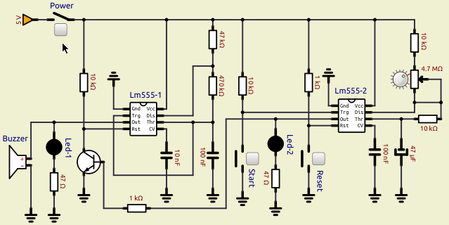
Таймер на двух LM555.
Выключателем Power подаётся питание, при этом начинает звучать прерывисто Buzzer и мигать светодиод Led-1. Переменным резистором задаётся время срабатывания. Кнопка Start запускает таймер, при этом светодиод Led-2 загорается, перестаёт звучать Buzzer. Спустя время, после срабатывания таймера, зазвучит прерывисто Buzzer и замигает светодиод Led-1. Кнопка Reset сбрасывает таймер, при необходимости, при этом тоже звучит прерывисто Buzzer и мигает светодиод Led-1.
Отправлено: 22.09.2025 0:52
|
|
|
Технический Директор
![]() Зарегистрирован:
08.02.2009 20:08 Из: Днестровск
Сообщений:
2727
![]() |
Таймер на трёх LM555 и с одной кнопкой.
Выключателем Power подаётся питание, при этом тишина, ничего не звучит. Переменным резистором задаётся время срабатывания. Кнопка Start запускает таймер, при этом светодиод Led-2 и Led-3 загораются. Спустя время, после срабатывания таймера, зазвучит прерывисто Buzzer и замигает светодиод Led-1, погаснет Led-2, продолжит гореть Led-3. Повторное нажатие на кнопку Start сбрасывает и останавливает таймер. Прикреплённый файл: Kitchen timer v1.2.gif (43.50 KB)![]() Kitchen timer v1.2.zip Размер: 39.24 KB; Просмотры: 49
Отправлено: 22.09.2025 18:51
|
|
|
Технический Директор
![]() Зарегистрирован:
08.02.2009 20:08 Из: Днестровск
Сообщений:
2727
![]() |
Таймер на Arduino с использованием LCD дисплея. Исходное положение - 1 минута. Максимальный временной интервал - 99 часов 59 минут. Итог срабатывания - прерывистый звуковой сигнал на Buzzer и мигающая буква S. Индикация работы - обратный секундный отсчёт до нуля. В правой части дисплея калькуляция подсчёта дней и часов начальной установки таймера. Запуск кнопкой Start. Сброс на исходное положение - кнопка Reset. Набор временного интервала соответствующими кнопками. Удержание этих кнопок - ускоренный набор. Таймер работает не точно, так как не задействован ни один часовой модуль.
Прикреплённый файл: Timer with LCD display.gif (84.13 KB)![]() Timer with LCD display.zip Размер: 97.96 KB; Просмотры: 172
Отправлено: 23.09.2025 19:57
|
|
|
Технический Директор
![]() Зарегистрирован:
08.02.2009 20:08 Из: Днестровск
Сообщений:
2727
![]() |
Калькулятор на Arduino. Производит 15 операций с двумя положительными и отрицательными целыми числами. Результат может быть дробным. Набор чисел соответствующими кнопками. Удержание этих кнопок — ускоренный набор.
Операции: 1. Сложение a + b, пример: 3 + 7 = 10 2. Вычитание a - b, пример: 3 - 7 = - 4 3. Умножение a * b, пример: 3 * 7 = 21 4. Деление a / b, пример: 3 / 7 = 0,42857143 5. Возведение в степень: ( a ^ 2 ) * b, пример: - в квадрат: ( 3 ^ 2 ) * 1 = 9 - в куб: ( 3 ^ 2 ) * 3 = 27 6. Квадратный корень SQRT ( a + b ) - пример: SQRT ( 3 + 0 ) = 1,73 7. Тангенс угла в градусах tg ( a + b ) - пример: tg ( 45 + 0 ) = 1,00 8. Синус угла в градусах sin ( a + b ) - пример: sin ( 30 + 0 ) = 0,5 9. Косинус угла в градусах cos ( a + b ) - пример: cos ( 30 + 0 ) = 0,87 10. Остаток от деления a % b - пример: 13 % 5 = 3 11. Квадратный корень суммы квадратов двух чисел, V ( a ^ 2 + b ^ 2 ) - пример: - нахождение гипотенузы по катетам прямоугольного треугольника: V ( 13 ^ 2 + 5 ^ 2 ) = 13,93 12. Расчёт длины окружности 2 * Pi * ( a + b ), где ( a + b ) — радиус окружности - пример: 2 * Pi * ( 10 + 0 ) = 62,83 13. Расчёт площади круга Pi * ( a + b ) ^ 2, где ( a + b ) — радиус - пример: Pi * ( 10 + 0 ) ^ 2 = 314,16 14. Расчёт параллельного соединения резисторов или индуктивностей, и последовательного соединения конденсаторов ( a * b ) / ( a + b ) - пример: ( 15 * 10 ) / ( 15 + 10 ) = 6 15. Расчёт величины процента b от числа a, ( a * b% ) / 100% - пример: ( 200 * 15% ) / 100% = 30
Отправлено: 24.09.2025 22:51
|
|
|
Технический Директор
![]() Зарегистрирован:
08.02.2009 20:08 Из: Днестровск
Сообщений:
2727
![]() |
Способ набора любого восьмизначного числа на экране дисплея при помощи простой клавиатуры из нескольких кнопок.
Отправлено: 26.09.2025 3:26
|
|
|
Технический Директор
![]() Зарегистрирован:
08.02.2009 20:08 Из: Днестровск
Сообщений:
2727
![]() |
Предыдущий вариант набора числа на экране - всего лишь простое отображению последовательности (до восьми) отдельных натуральных чисел.
В этот раз отображаемое число является именно целым числом, с которым можно производить математические действия. Самый простой здесь пример - конвертация долларов в рубли ПМР по курсу 16,35 рублей за 1 доллар. Прикреплённый файл: Keyboard v1.1.gif (177.13 KB)![]() Keyboard v1.1.zip Размер: 334.58 KB; Просмотры: 49
Отправлено: 27.09.2025 1:25
|
|
|
Технический Директор
![]() Зарегистрирован:
08.02.2009 20:08 Из: Днестровск
Сообщений:
2727
![]() |
Это зарождающийся калькулятор на Arduino. Можно вводить восьмизначные числа. Одно математическое действие - сложение. Результат до семи знаков в числе. Если он не помещается, появляется результат и предупреждение.
Прикреплённый файл: Keyboard v1.2.gif (120.77 KB)![]() Keyboard v1.2.zip Размер: 425.99 KB; Просмотры: 54
Отправлено: 28.09.2025 3:44
|
|
|
Технический Директор
![]() Зарегистрирован:
08.02.2009 20:08 Из: Днестровск
Сообщений:
2727
![]() |
Продолжение развития предыдущего проекта с калькулятором на Arduino. Четыре математических действия: сложение, вычитание, умножение и деление.
Прикреплённый файл: Keyboard v1.3.gif (134.52 KB)![]() Keyboard v1.3.zip Размер: 502.33 KB; Просмотры: 52
Отправлено: 28.09.2025 23:51
|
|
|
Технический Директор
![]() Зарегистрирован:
08.02.2009 20:08 Из: Днестровск
Сообщений:
2727
![]() |
В этом калькуляторе на Arduino сделано:
- результат вычислений представлен до десяти знаков в числе. - появляющееся сообщение об ошибочном результате с умножением, когда результат превышает число 2 147 483 647. - скрытие неверного результата умножения. Прикреплённый файл: Keyboard v1.4.gif (150.97 KB)![]() Keyboard v1.4.zip Размер: 553.95 KB; Просмотры: 59
Отправлено: 29.09.2025 10:22
|
|
|
Технический Директор
![]() Зарегистрирован:
08.02.2009 20:08 Из: Днестровск
Сообщений:
2727
![]() |
Добавлено:
- извлечение корня из первого числа. Активируется удержанием нажатой кнопки"*" (умножить). - исправление ошибок. Прикреплённый файл: Keyboard v1.5.gif (105.04 KB)![]() Keyboard v1.5.zip Размер: 484.90 KB; Просмотры: 43
Отправлено: 29.09.2025 17:39
|
|



Kitchen timer.gif (52.24 KB)
Kitchen timer.zip







