Просмотр этой темы:
1 анонимных пользователей
|
Технический Директор
![]() Зарегистрирован:
08.02.2009 20:08 Из: Днестровск
Сообщений:
2765
![]() |
По быстрому проверил работу осциллографа из . Всё работает как и заявлено, но симулятор не справляется с правильным отображением осциллограммы.
Прикреплённый файл: simulide_mpFkICphlk.gif (152.71 KB)![]() Oscillograf.zip Размер: 311.50 KB; Просмотры: 65
Отправлено: 22.10.2025 15:44
|
|
|
Технический Директор
![]() Зарегистрирован:
08.02.2009 20:08 Из: Днестровск
Сообщений:
2765
![]() |
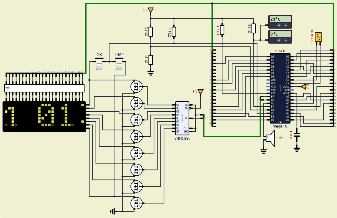
Запустились, не с первого раза, часы в симуляторе из , после того как микросхема U2 (TPIC6B595) была заменена связкой "74XX93 + BCDToDec". И всё равно в симуляторе эта схема не работает как надо - часы идут слишком быстро, анимация матрицы глючит. Остальное: настройки, звуковой сигнал, датчики температуры - работают нормально.
Прикреплённый файл: simulide_vZZZcfmlww.gif (885.29 KB)![]() Часы на трех светодиодных матрицах.zip Размер: 14.99 KB; Просмотры: 69
Отправлено: 23.10.2025 2:33
|
|
|
Технический Директор
![]() Зарегистрирован:
08.02.2009 20:08 Из: Днестровск
Сообщений:
2765
![]() |
Ещё вариант замены в симуляторе TPIC6B595:
Прикреплённый файл: simulide_YhGWBvdhps.gif (939.22 KB)![]()
Отправлено: 25.10.2025 14:14
|
|
|
Технический Директор
![]() Зарегистрирован:
08.02.2009 20:08 Из: Днестровск
Сообщений:
2765
![]() |
То же самое, но с транзисторами:
Прикреплённый файл: simulide_7XWsbZWTC7.gif (976.55 KB)![]()
Отправлено: 25.10.2025 21:13
|
|
|
Технический Директор
![]() Зарегистрирован:
08.02.2009 20:08 Из: Днестровск
Сообщений:
2765
![]() |
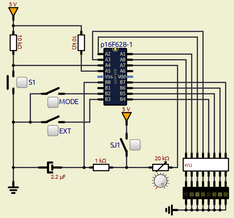
Прикреплённый файл: simulide_f3ObIOUAmC.gif (67.32 KB)![]() Dvuhzonnqy termometr na PIC-kontrollere.zip Размер: 9.80 KB; Просмотры: 56
Отправлено: 25.10.2025 21:52
|
|
|
Технический Директор
![]() Зарегистрирован:
08.02.2009 20:08 Из: Днестровск
Сообщений:
2765
![]() |
. Здесь в архиве прошивка pro481v301ufo.
Прикреплённый файл: Ogni NLO na PIC16F628A.zip Размер: 5.64 KB; Просмотры: 54 simulide_7ZW1JhnXmc.gif (285.34 KB)![]()
Отправлено: 25.10.2025 23:18
|
|
|
Технический Директор
![]() Зарегистрирован:
08.02.2009 20:08 Из: Днестровск
Сообщений:
2765
![]() |
Прикреплённый файл: Prostoy universalnqy termostat.zip Размер: 3.96 KB; Просмотры: 58 simulide_0Ba8Sm4oy1.gif (373.88 KB)![]()
Отправлено: 26.10.2025 0:33
|
|
|
Технический Директор
![]() Зарегистрирован:
08.02.2009 20:08 Из: Днестровск
Сообщений:
2765
![]() |
Прикреплённый файл: simulide_kOqeQn5fLS.gif (201.67 KB)![]() TERMOMETR.zip Размер: 5.37 KB; Просмотры: 57
Отправлено: 27.10.2025 17:15
|
|
|
Технический Директор
![]() Зарегистрирован:
08.02.2009 20:08 Из: Днестровск
Сообщений:
2765
![]() |
У меня этот проект, почему-то, не заработал как надо в данном симуляторе. Не знаю в чём дело. Хотя в Протеусе 7.1 работает нормально. Прикреплённый файл: simulide_c5fEwg4uDH.gif (86.21 KB)![]() Izmeritel' parametrov poluprovodnikovyh priborov na PIC16F876.zip Размер: 34.12 KB; Просмотры: 58
Отправлено: 27.10.2025 20:20
|
|
|
Технический Директор
![]() Зарегистрирован:
08.02.2009 20:08 Из: Днестровск
Сообщений:
2765
![]() |
Пока хватит о микроконтроллерах, вспомним о немного простых вещах. Схема управления нагрузкой одной кнопкой.
Прикреплённый файл: simulide_9pOnqixPZ6.gif (57.61 KB)![]() Upravlenie odnoj knopkoj.zip Размер: 1.56 KB; Просмотры: 70
Отправлено: 28.10.2025 15:01
|
|



simulide_mpFkICphlk.gif (152.71 KB)
Oscillograf.zip







