Просмотр этой темы:
2 анонимных пользователей
|
Технический Директор
![]() Зарегистрирован:
08.02.2009 20:08 Из: Днестровск
Сообщений:
2762
![]() |
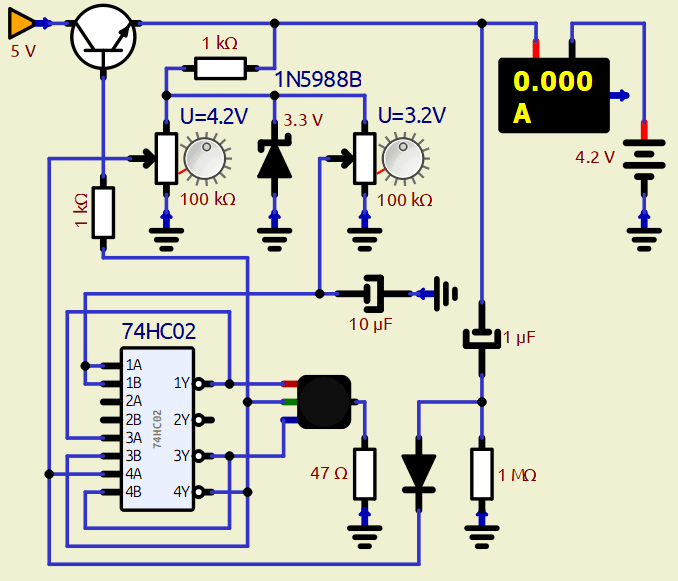
Автоматическое зарядное устройство, второй вариант
Принцип тот же, что и в схеме выше, но уже полностью в автоматическом режиме, без помощи переключателя и кнопки. Прикреплённый файл: simulide_jfnJa0CYiJ.gif (110.41 KB)![]() Avtomaticheskoe zarjadnoe ustroystvo v1.1.zip Размер: 2.65 KB; Просмотры: 60
Отправлено: 31.10.2025 0:50
|
|
|
Технический Директор
![]() Зарегистрирован:
08.02.2009 20:08 Из: Днестровск
Сообщений:
2762
![]() |
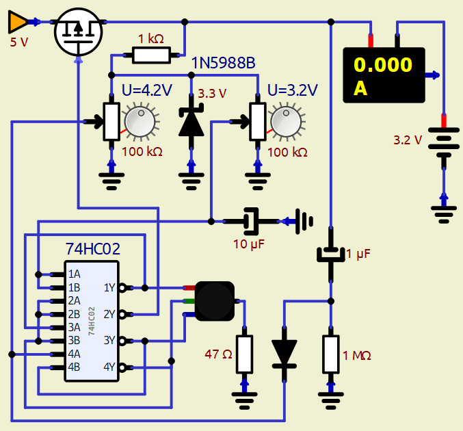
Автоматическое зарядное устройство, с полевым транзистором
Алгоритм работы как и в предыдущей схеме. Прикреплённый файл: simulide_zToLauFAnX.gif (111.06 KB)![]() Avtomaticheskoe zarjadnoe ustroystvo v1.2.zip Размер: 2.66 KB; Просмотры: 52
Отправлено: 31.10.2025 9:01
|
|
|
Технический Директор
![]() Зарегистрирован:
08.02.2009 20:08 Из: Днестровск
Сообщений:
2762
![]() |
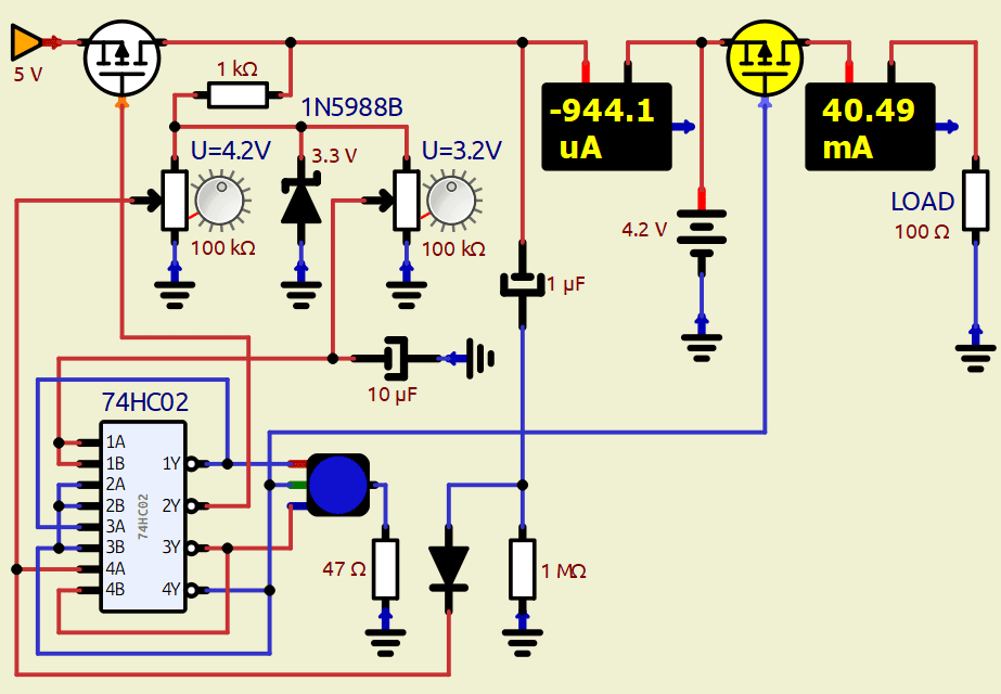
Автоматическое зарядное устройство
Здесь, кроме перечисленного выше, предусмотрено автоматическое: - отключение нагрузки на время зарядки; - включение нагрузки по окончании зарядки. Прикреплённый файл: simulide_IayP1Ug0v2.gif (120.52 KB)![]() Avtomaticheskoe zarjadnoe ustroystvo v1.3.zip Размер: 2.92 KB; Просмотры: 53
Отправлено: 31.10.2025 10:16
|
|
|
Технический Директор
![]() Зарегистрирован:
08.02.2009 20:08 Из: Днестровск
Сообщений:
2762
![]() |
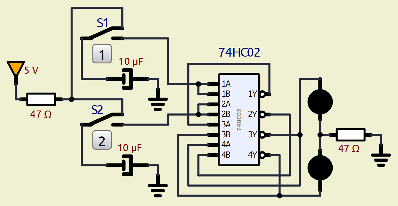
Игра "Кто быстрее"
Принцип работы: Если переключатель S1 нажимается быстрее, чем S2 - загорается красный светодиод (выиграл игрок 1). То же самое произойдёт, если переключатель S2 нажимается быстрее, чем S1 - загорается зелёный светодиод (выиграл игрок 2). Прикреплённый файл: simulide_Oz0niA7QDq.gif (66.96 KB)![]() Kto bqstree.zip Размер: 1.69 KB; Просмотры: 49
Отправлено: 31.10.2025 15:59
|
|
|
Технический Директор
![]() Зарегистрирован:
08.02.2009 20:08 Из: Днестровск
Сообщений:
2762
![]() |
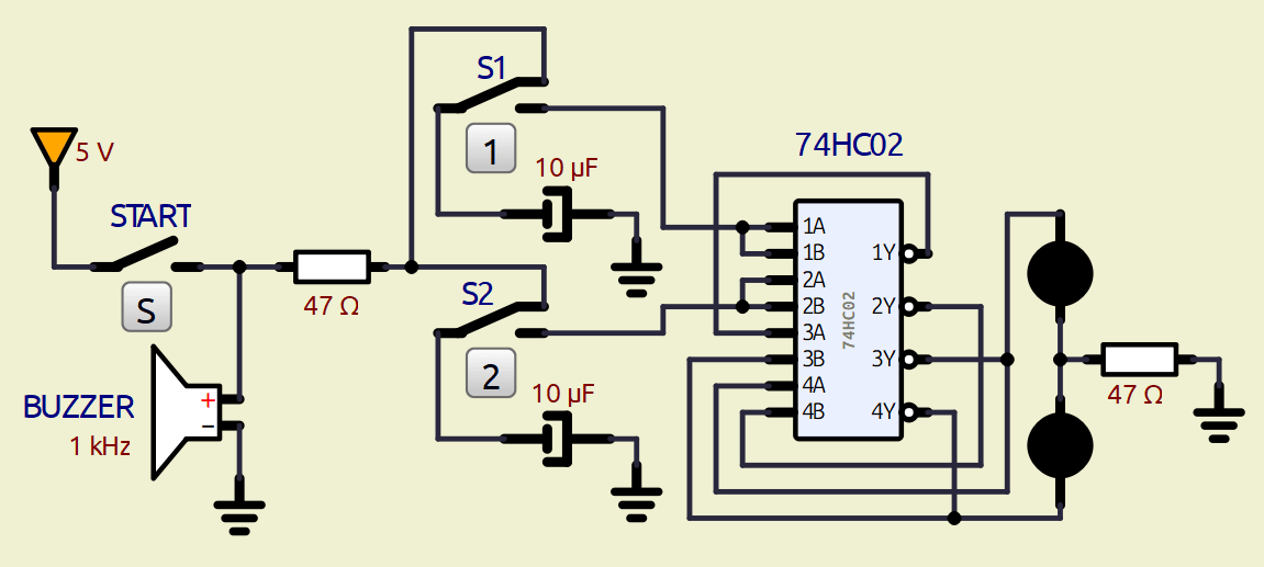
В игре "Кто быстрее", чтобы избежать фальшь-старта одного из игроков, добавлен переключатель START и звуковой сигнал BUZZER.
Прикреплённый файл: simulide_Q9eRUeGfqc.gif (39.05 KB)![]() Kto bqstree v1.1.zip Размер: 1.92 KB; Просмотры: 58
Отправлено: 31.10.2025 18:18
|
|
|
Технический Директор
![]() Зарегистрирован:
08.02.2009 20:08 Из: Днестровск
Сообщений:
2762
![]() |
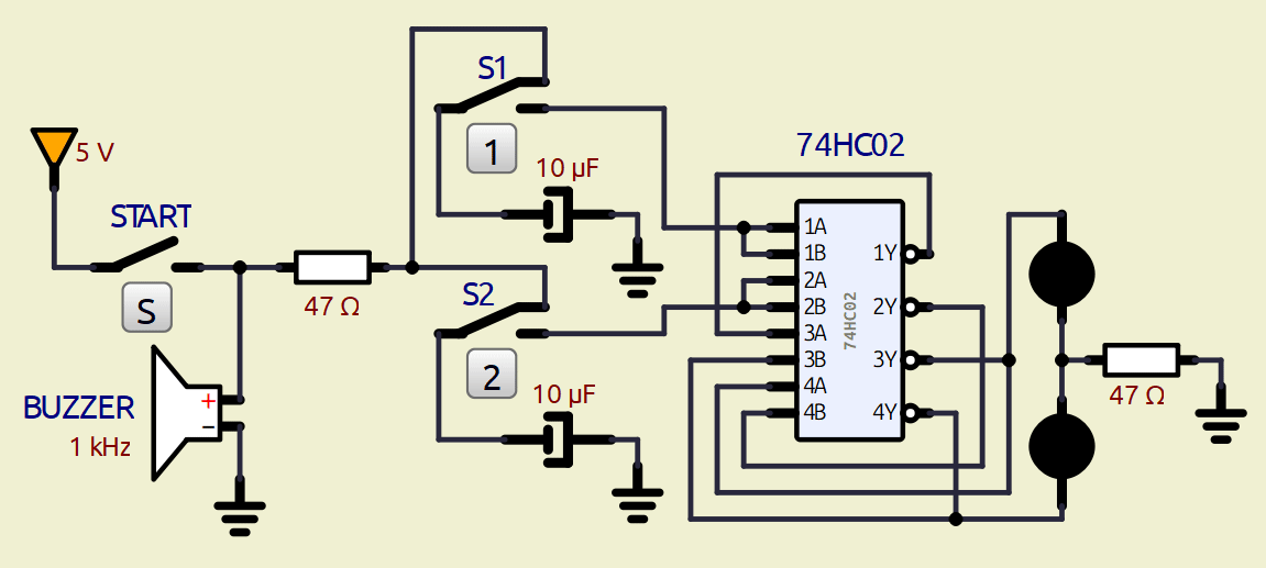
В игре "Кто быстрее", чтобы избежать одного из игроков, добавлен переключатель START и звуковой сигнал BUZZER.
Прикреплённый файл: simulide_Q9eRUeGfqc.gif (39.05 KB)![]() Kto bqstree v1.1.zip Размер: 1.92 KB; Просмотры: 71
Отправлено: 31.10.2025 18:19
|
|
|
Технический Директор
![]() Зарегистрирован:
08.02.2009 20:08 Из: Днестровск
Сообщений:
2762
![]() |
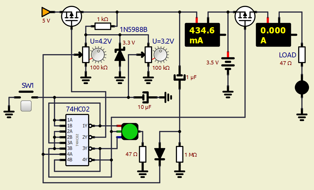
Возвращаясь к теме добавлена кнопка SW1 - принудительное начало зарядки, не дожидаясь, когда напряжение на аккумуляторе снизится до уставки.
Прикреплённый файл: Avtomaticheskoe zarjadnoe ustroystvo v1.4.gif (42.30 KB)![]() Avtomaticheskoe zarjadnoe ustroystvo v1.4.zip Размер: 3.13 KB; Просмотры: 42
Отправлено: 31.10.2025 18:20
|
|
|
Технический Директор
![]() Зарегистрирован:
08.02.2009 20:08 Из: Днестровск
Сообщений:
2762
![]() |
Переключатель трёх
Кнопка Push - помогает устройству начать работать. Прикреплённый файл: simulide_N7VsLaTWjd.gif (646.93 KB)![]() Perekljuchatel trjoh girljand.zip Размер: 2.06 KB; Просмотры: 52
Отправлено: 31.10.2025 19:24
|
|
|
Технический Директор
![]() Зарегистрирован:
08.02.2009 20:08 Из: Днестровск
Сообщений:
2762
![]() |
Оказывается, чтобы в симуляторе, на двух логических элементах микросхемы, заработал простейший генератор - его нужно дополнить RC-цепочкой запуска (обозначен в прямоугольнике). Иначе модель такого генератора находится в "неопределённом" состоянии и не может вырабатывать импульсы. Причём для каждого генератора понадобится отдельная RC-цепочка запуска.
Такой способ позволяет моделировать в SimulIDE те схемы, где задействованы генераторы на логических элементах. Здесь показан пример, когда генератор с низкой частотой следования импульсов управляет генератором с высокой частотой. Прикреплённый файл: Shema zapuska generatora na logike.gif (72.83 KB)![]() Shema zapuska generatora na logike.zip Размер: 2.08 KB; Просмотры: 61
Отправлено: 01.11.2025 16:31
|
|
|
Технический Директор
![]() Зарегистрирован:
08.02.2009 20:08 Из: Днестровск
Сообщений:
2762
![]() |
Оказывается SimulIDE умеет справляться со случаем, когда логический элемент с инвертированным выходом может работать в режиме усилителя звуковой частоты. В источнике звука нужно указать путь к звуковому файлу wav на компьютере, например:
C:\WAV\give-back-the-fat.wav Качество звучания такого усилителя плохое, а в симуляторе и того хуже, но для моделирования вполне приемлемо. Здесь в архиве вложен звуковой файл для проверки такого усилителя. Прикреплённый файл: Usilitel na logike.gif (23.32 KB)![]() Usilitel na logike.zip Размер: 956.58 KB; Просмотры: 63
Отправлено: 01.11.2025 19:51
|
|



simulide_jfnJa0CYiJ.gif (110.41 KB)
Avtomaticheskoe zarjadnoe ustroystvo v1.1.zip







