Просмотр этой темы:
2 анонимных пользователей
|
Технический Директор
![]() Зарегистрирован:
08.02.2009 20:08 Из: Днестровск
Сообщений:
2741
![]() |
Импульсный усилитель низкой частоты на Arduino
Здесь внешний аудиосигнал из выхода наушников от mp3-млеера управляет программным симметричным генератором прямоугольных импульсов с периодом в одну микросекунду. Качество звучания можно послушать из архива к сообщению.
bool _gen1I = 0;
Прикреплённый файл: Low-frequency amplifier on Arduino.gif (26.53 KB)![]() УНЧ на Arduino.zip Размер: 846.64 KB; Просмотры: 96
Отправлено: 19.12 19:58
|
|
|
Технический Директор
![]() Зарегистрирован:
08.02.2009 20:08 Из: Днестровск
Сообщений:
2741
![]() |
Электронный кубик на LM555 и 74HC4017
Прикреплённый файл: Electronic cube 2.gif (736.35 KB)![]() Electronic cube 2.zip Размер: 3.73 KB; Просмотры: 57
Отправлено: 26.12 23:26
|
|
|
Технический Директор
![]() Зарегистрирован:
08.02.2009 20:08 Из: Днестровск
Сообщений:
2741
![]() |
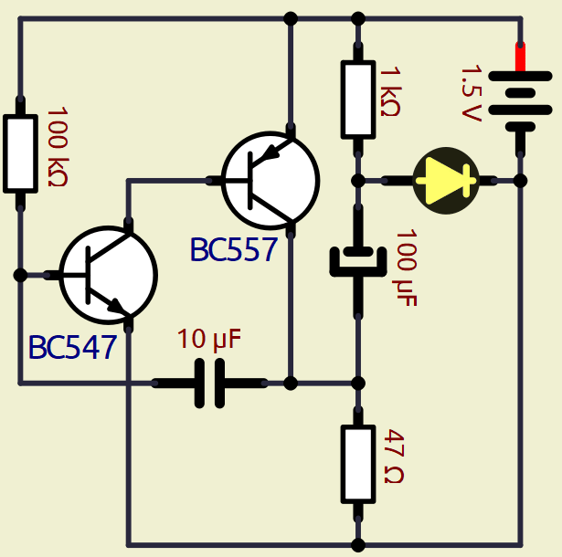
Мигающий светодиод
Производит яркую короткую вспышку. Питание 1,5 В. Любой светодиод. Ток потребления 2 мА. При использовании кремниевых транзисторов С9014 и С8550, нижний предел питания схемы 1,5 В. Если поставить германиевые транзисторы с более низким падением напряжения, нижняя граница питания ещё уменьшится до 1,2 В. Если повысить напряжение питания до трёх вольт, вспышки светодиода станут очень яркие. Непрерывная работа от одной батарейки 1-1,5 месяца. Прикреплённый файл: LED flasher.gif (44.89 KB)![]()
Отправлено: 29.12 13:39
|
|



Low-frequency amplifier on Arduino.gif (26.53 KB)
УНЧ на Arduino.zip
