Просмотр этой темы:
1 анонимных пользователей
|
Технический Директор
![]() Зарегистрирован:
08.02.2009 20:08 Из: Днестровск
Сообщений:
2755
![]() |
Часы на Arduino, на светодиодных 7-сегментных индикаторах, с датчиком освещённости
Здесь нет кнопок установки времени, нет будильника. Часы и минуты выставляются автоматически во время прошивки Arduino и сохраняет точность хода благодаря модулю . Фоторезистор (датчик освещённости) управляет яркостью индикаторов: если светло - индикаторы светят ярко, темно - тускло.
Отправлено: 12.12 22:29
Отредактировано пользователем Kosmonavt 12.12.2025 22:50:53
Отредактировано пользователем Kosmonavt 12.12.2025 22:52:10 |
|
|
Технический Директор
![]() Зарегистрирован:
08.02.2009 20:08 Из: Днестровск
Сообщений:
2755
![]() |
В программе SimulIDE можно создать пользовательские элементы. Например, нужно создать недостающую микросхему 74HC123 (двойной одновибратор) в отечественной серии является К1564АГ3. Для этого нужно создать папку с названием, например, 74XX123 и поместить её среди подобных в программе, например в каталоге:
SimulIDE_1.1.0-SR1_Win64\data\ICs\ В этой папке 74XX123 должны размещаться четыре файла: первый - с корпусом микросхемы (74XX123.package), второй - с условным обозначением (74XX123_LS.package), третий - с самой внутренней схемой нового компонента созданного по всем правилам (74XX123.sim1) и четвёртый - тестовый для проверки правильной работы созданного компонента (74XX123-test.sim1). Кроме того нужно создать пользовательский файл USER.xml, где указать программе куда ей ссылаться на вновь созданный компонент, с его кратким описанием, и поместить среди прочих файлов XML. Пример:
<!DOCTYPE SimulIDE>
По данному примеру, созданный пользовательский компонент, появится в списке программы в разделе логических компонентов в подразделе USER, откуда его уже можно помещать в ваши проекты. На анимации - пример такой созданной микросхемы 74HC123 (аналог К1564АГ3) и её работа. К сообщению прилагается архив в котором есть готовый данный компонент. Содержимое архива можно поместить у себя в программе в соответствии с вышесказанным.
Отправлено: 13.12 17:51
|
|
|
Технический Директор
![]() Зарегистрирован:
08.02.2009 20:08 Из: Днестровск
Сообщений:
2755
![]() |
Симуляция работы старой советской микросхемы К155АГ3 (SN74123) созданной в программе. На входы А1 и А2 при помощи кнопок подаются положительные импульсы напряжением 5В, разной продолжительности по времени и про модулированные помехами частотой 1 кГц, имитирующие дребезг кнопок. Осциллограмма этих импульсов - жёлтая линия. Времязадающая цепочка из резисторов 25 кОм и конденсаторов 10 мкФ формируют импульсы (зелёная и оранжевая линии) на выходах микросхемы, строго заданной продолжительности и свободные от помех.
Прикреплённый файл: Симуляция работы К155АГ3.gif (688.39 KB)![]()
Отправлено: 14.12 3:42
|
|
|
Технический Директор
![]() Зарегистрирован:
08.02.2009 20:08 Из: Днестровск
Сообщений:
2755
![]() |
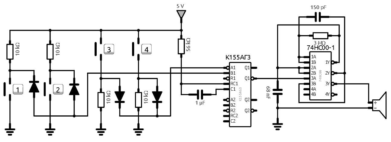
Озвучивание кнопок самодельной аппаратуры. На схеме представлено два варианта кнопок: одни замыкаются на "минус", другие на "плюс" питания. Кнопки между собой не влияют друг на друга благодаря диодам, но каждая из них запускает одновибратор К155АГ3 по соответствующему входу. С выхода одновибратора поступает короткий импульс на управляемый генератор звуковой частоты 1 кГц нагруженный на пьезодинамик. К сообщению приложен архив в котором короткое видео с озвучкой кнопок.
Прикреплённый файл: Voice-over of button presses.gif (18.86 KB)![]() Voice-over of button presses.zip Размер: 161.68 KB; Просмотры: 77
Отправлено: 15.12 18:05
|
|
|
Технический Директор
![]() Зарегистрирован:
08.02.2009 20:08 Из: Днестровск
Сообщений:
2755
![]() |
Низкочастотный усилитель на элементе ТТЛ логики
С генератора прямоугольных импульсов 50 кГц (здесь показан условно) поступают на вход одновибратора К155АГ3, во времязадающую цепь которого включён транзистор BJT-1. Входной НЧ сигнал подаётся через конденсатор 5 мкФ на базу этого транзистора. Под действием входного сигнала меняется сопротивление участка коллектор-эмиттер транзистора, а следовательно и скважность вырабатываемых одновибратором импульсов. Таким образом получается последовательность прямоугольных импульсов, скважность которых определяется параметрами входного НЧ сигнала. Дальнейшее усиление импульсов до нужной мощности ведётся выходным каскадом на втором транзисторе BJT-2. Выделение из импульсного сигнала среднего значения напряжения и фильтрация высокочастотной составляющих происходит в самой динамической головке 4-8 Ом. Здесь на схеме, для удобства проектирования, добавлен LC-фильтр с частотой среза около 5 кГц, в реальности его можно не делать. 152 кГц - это частота дискретизации звука в конкретном проекте. По умолчанию она 44,1 кГц, но с такой частотой звуковой файл WAV будет звучать слишком медленно. Потому на схеме в настройках источника звука укажите именно 152 кГц. Прикреплённый файл: Low frequency pulse amplifier.gif (35.55 KB)![]() Low frequency pulse amplifier.zip Размер: 2.18 KB; Просмотры: 70
Отправлено: 16.12 2:54
Отредактировано пользователем Kosmonavt 16.12.2025 3:11:40
Отредактировано пользователем Kosmonavt 16.12.2025 3:15:40 |
|
|
Технический Директор
![]() Зарегистрирован:
08.02.2009 20:08 Из: Днестровск
Сообщений:
2755
![]() |
Усилитель низкой частоты на К155АГ3
Собрал на макетке схему усилителя НЧ на К155АГ3. Источник прямоугольных импульсов 50 кГц - 555 микросхема таймера. На вход звук подавал с выхода на наушники от MP3-плеера. Усилитель оказался немного шумный. Чтобы звук был более-менее чистый, без явных искажений и довольно громкий, нужно найти оптимальный режим при помощи переменных резисторов и уменьшением С5 с 1 нФ до 100 пФ тем самым увеличивая выходную частоту таймера 555. Для транзистора VT2 желателен радиатор. Потребляемый ток в среднем - 285 мА. В целом впечатления положительные. Прикреплённый файл: УНЧ на К155АГ3.GIF (10.78 KB)![]()
Отправлено: 18.12 1:20
Отредактировано пользователем Kosmonavt 18.12.2025 1:44:02
Отредактировано пользователем Kosmonavt 18.12.2025 1:44:37 Отредактировано пользователем Kosmonavt 18.12.2025 2:14:23 Отредактировано пользователем Kosmonavt 18.12.2025 2:15:25 |
|
|
Технический Директор
![]() Зарегистрирован:
08.02.2009 20:08 Из: Днестровск
Сообщений:
2755
![]() |
Основные недостатки усилителя на К155АГ3:
1. Неустойчивая работа в установленном режиме из-за влияния окружающей температуры, иногда нужно подстраивать переменными резисторами. 2. Высокий уровень шума на фоне тихого входного сигнала. 3. Большой ток потребления. 4. Большое число компонентов, в том числе регулировочных. 5. Ограниченность применения. В архиве к сообщению можно послушать как работает такой усилитель во время настройки.
Отправлено: 18.12 15:38
|
|
|
Технический Директор
![]() Зарегистрирован:
08.02.2009 20:08 Из: Днестровск
Сообщений:
2755
![]() |
В этом усилителе НЧ на К155АГ3 источник прямоугольных импульсов - микросхема КР580ГФ24. Схема усилителя от предыдущего отличается. Качество звучания и усиление как и в предыдущей схеме, но работа стала стабильной. Ток потребления около 155 мА.
Прикреплённый файл: УНЧ на К155АГ3 и КР580ГФ24.GIF (30.06 KB)![]()
Отправлено: 18.12 18:47
|
|
|
Технический Директор
![]() Зарегистрирован:
08.02.2009 20:08 Из: Днестровск
Сообщений:
2755
![]() |
В этом усилителе НЧ на КР580ГФ24 применяется тот же принцип, что и в предыдущих двух схемах. Здесь частота (около 50 кГц) генератора прямоугольных импульсов с выхода 12 (OSC) задаётся конденсатором C10. Во всём остальном, качество звучания, усиление, стабильная работа - то же самое, как и в предыдущей схеме.
Прикреплённый файл: УНЧ на КР580ГФ24.GIF (22.99 KB)![]()
Отправлено: 18.12 20:52
|
|
|
Технический Директор
![]() Зарегистрирован:
08.02.2009 20:08 Из: Днестровск
Сообщений:
2755
![]() |
Этот вариант усилителя НЧ на КР580ГФ24 получился достаточно чувствительным и менее шумным чем предыдущий. Если на входе уменьшить ёмкость С3 до 1 нФ и подключить ферритовую антенну на средние волны, получится громкий радиоприёмник прямого усиления для местной радиостанции. Здесь транзистор VT3 выполняет роль управляемого конденсатора (варикапа), который и задаёт тактовую частоту прямоугольных импульсов с выхода 12 (OSC).
Прикреплённый файл: УНЧ на КР580ГФ24 v1.2.GIF (19.91 KB)![]()
Отправлено: 19.12 1:56
|
|



clock.gif (196.33 KB)
clock.zip






