Просмотр этой темы:
2 анонимных пользователей
|
Администратор
![]() Зарегистрирован:
07.08.2008 19:40 Из: Тирасполь
Сообщений:
7424
![]() |
Нда... Спектрума у тебя явно небыло... Ну кто так клавиши разводит...
Отправлено: 16.10.2025 6:12
|
|
|
Технический Директор
![]() Зарегистрирован:
08.02.2009 20:08 Из: Днестровск
Сообщений:
2762
![]() |
Цитата:
Гениально! Раньше надо было сказать. Спасибо за идею!
Отправлено: 16.10.2025 16:01
|
|
|
Технический Директор
![]() Зарегистрирован:
08.02.2009 20:08 Из: Днестровск
Сообщений:
2762
![]() |
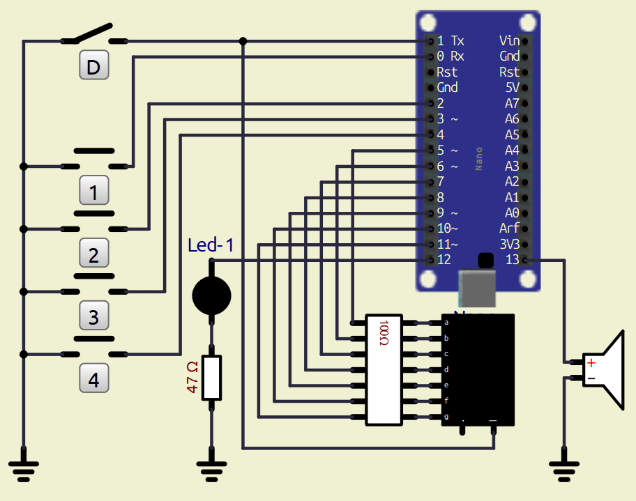
Кодер азбуки Морзе на Arduino для матричной клавиатуры.
Нет диодов и дисплея, как в предыдущих проектах. Передаваемый код Морзе контролируется BUZZER-ом или светодиодом. В 45 строчке скетча продолжительность точки 50 мс. Такая величина выбрана для симулятора. Её нужно заменить на предпочитаемую. Например при скорости 12 слов в минуту, стандартная единица времени (длительность точки) составляет около 0,132 секунды или 132 мс. Оставшиеся 4 свободные кнопки на усмотрение, например: "общий вызов", "свой позывной", "73", "5/9" или задействовать переменную на изменение скорости слов в минуту. Прикреплённый файл: simulide_Pxv0eirzAI.gif (95.79 KB)![]() Coder Morze v1.2.zip Размер: 255.02 KB; Просмотры: 57
Отправлено: 17.10.2025 0:18
|
|
|
Технический Директор
![]() Зарегистрирован:
08.02.2009 20:08 Из: Днестровск
Сообщений:
2762
![]() |
Продолжение развития проекта кодера азбуки Морзе на Arduino.
Новое: - добавлена кнопка ";" (справа от буквы L) - изменение скорости слов в минуту с шагом 6. Всего 11 положений по возрастанию, затем сначала. По умолчанию положение 1 - это 12 слов в минуту, потом 2 соответственно 18, 3 - 24, 4 - 30, 5 - 36, 6 - 42, 7 - 48, 8 - 54, 9 - 60, 10 - 66, 11 - 72 слов в минуту. На анимации представлено как меняется скорость передачи буквы "S". Прикреплённый файл: simulide_iwk84jOug9.gif (113.19 KB)![]() Coder Morze v1.3.zip Размер: 259.16 KB; Просмотры: 57
Отправлено: 17.10.2025 10:16
|
|
|
Технический Директор
![]() Зарегистрирован:
08.02.2009 20:08 Из: Днестровск
Сообщений:
2762
![]() |
Если, какая либо рабочая библиотека из FLProg или установленная вручную в Arduino IDE (которая из состава FLProg), но в SimulIDE в скетче конфликтует (вызывает ошибку), то в настройках компилятора SimulIDE путь для Custom Library Path указываем:
C:/Program Files (x86)/FLProg/ideV8/portable/sketchbook/libraries/ У меня таким образом решилась проблема с выводом информации на LCD дисплей Aip31068_i2c по I2C. Прикреплённый файл: Aip31068_i2c.gif (20.10 KB)![]()
Отправлено: 17.10.2025 20:41
|
|
|
Технический Директор
![]() Зарегистрирован:
08.02.2009 20:08 Из: Днестровск
Сообщений:
2762
![]() |
Чтобы в SimulIDE подключить LCD дисплей HD44780 по двухпроводной линии I2C (последовательная синхронная шина связи), нужно среди компонентов во вкладке "Логика" выбрать "Конвертер I2C в Параллель" и у него подключить SDA к пину A5, SCL к A4 Arduino.
Контакты дисплея HD44780 подключить к конвертеру: RS к D0, RW к заземлению, En к D2, D4 - D7, соответственно к D4 - D7. В свойствах конвертера подсмотреть порт, он у него 80 и такой же порт указать в скетче:
LiquidCrystal_I2C _lcd1(80, 16, 2);
P.S.: FLProg выдаёт строку скетча с 80 портом в таком виде:
LiquidCrystal_I2C _lcd1(0x80, 16, 2);
Так конвертер не заработает, нужно указать просто 80, а не 0x80. Прикреплённый файл: simulide_AK1ydO4HeM.gif (91.49 KB)![]()
Отправлено: 17.10.2025 21:56
Отредактировано пользователем Kosmonavt 17.10.2025 22:13:15
Отредактировано пользователем Kosmonavt 17.10.2025 22:22:08 Отредактировано пользователем Kosmonavt 17.10.2025 22:23:54 |
|
|
Технический Директор
![]() Зарегистрирован:
08.02.2009 20:08 Из: Днестровск
Сообщений:
2762
![]() |
Попробовал создать кодер Морзе на счётчике и логических элементах ИЛИ. Всё работает.
1. Отключаем в программе анимацию и подаём питание. 2. Делаем сброс счётчику кнопкой СБРОС. 3. Зажимаем одну из цифр 1 - 8. 4. Не отпуская кнопку с цифрой кратковременно нажимаем кнопку ПЕРЕДАЧА и ждём когда отзвучит код. 5. Затем зажимаем другую кнопку с цифрой и жмём на передачу. Правда терпения хватило лишь на 8 кнопок (цифры с 1 по 8). А впереди ещё 28. Да и спаять такой набор вряд ли самому захочется... Легче на Arduino делать подобный кодер.
Отправлено: 19.10.2025 0:36
|
|
|
Технический Директор
![]() Зарегистрирован:
08.02.2009 20:08 Из: Днестровск
Сообщений:
2762
![]() |
Попытался создать в симуляторе часы из . Обнаружил что микросхема К176ИЕ18 в симуляторе отсутствует. Зарубежного аналога этой микросхеме тоже нет. Внутренней структуры её не знаю и в инете не попадалась. Решил заменить неким подобием (схема в сером прямоугольнике). В итоге часы работают нормально. Единственное - будильник и время выставляются своеобразно и только в следующем порядке, например, нужно выставить текущее время 17:00, порядок такой:
1. Подаём питание, часы по нулям, звучит будильник, его отключаем своим выключателем. 2. Выставляем будильник, например на 17:01 3. Вот только сейчас устанавливаем текущее время на 17:00, кнопкой СБРОС обнуляем минуты. 4. Включаем выключатель будильника. Готово, часы показывают 17:00, а через 1 минуту (в 17:01) зазвучит сигнал будильника, в течении 1 минуты. Если нужно заново установить будильник, но на другое время, то часы собьются и их нужно будет заново установить после настройки будильника.
Отправлено: 20.10.2025 1:56
|
|
|
Технический Директор
![]() Зарегистрирован:
08.02.2009 20:08 Из: Днестровск
Сообщений:
2762
![]() |
Идея сигнализации взята из , только собрана на Arduino Nano и без исполнительной части (реле, ревуна и прочее).
Дополнил от себя: 1. Если код 123121 введён верно, то светодиод загорается ровным светом на 30 секунд - это то время на которое автор статьи отводит на отключение питания сигнализации. 2. Если сигнализация всё же сработала, то её можно отключить и без перерыва питания, но при условии: - датчик движения не в работе, например, неисправен и при помощи кода 4123121; - датчик движения в работе, но перестал срабатывать на движение и при помощи кода 4123121. 3. Подключил общий катод цифрового индикатора к контакту датчика движения (или пин 1 Arduino) для того, чтобы индикатор начинал светиться только при срабатывании датчика движения, а не постоянно. Прикреплённый файл: Signalizaciya.zip Размер: 116.32 KB; Просмотры: 49 simulide_MFlZBS0Ubu.gif (70.76 KB)![]()
Отправлено: 21.10.2025 20:14
Отредактировано пользователем Kosmonavt 21.10.2025 20:44:38
Отредактировано пользователем Kosmonavt 21.10.2025 20:45:26 Отредактировано пользователем Kosmonavt 21.10.2025 20:46:21 |
|
|
Технический Директор
![]() Зарегистрирован:
08.02.2009 20:08 Из: Днестровск
Сообщений:
2762
![]() |
Здесь добавлен дополнительный контакт (на pin А0) от второго датчика движения у которого нормально замкнутые контакты. Сигнализация начнёт свою работу после того как этот контакт разомкнётся и/или произойдёт замыкание контакта от первого датчика движения.
Прикреплённый файл: Signalizaciya.gif (48.62 KB)![]() Signalizaciya v1.1.zip Размер: 95.05 KB; Просмотры: 60
Отправлено: 21.10.2025 22:42
|
|




simulide_Pxv0eirzAI.gif (95.79 KB)
Coder Morze v1.2.zip





